活动详情
报名 | 2018首届中国横琴科技创业大赛:史上最壕赛事来袭!不容错过!

报名 | 2018首届中国横琴科技创业大赛:史上最壕赛事来袭!不容错过!

秘书处 1217
时间:2018年7月 ~ 2018年8月
300 报名 | 1217 浏览 还可报名-250人   立即报名


2018首届中国横琴科技创业大赛,3亿元研发资助等你来拿!特级优胜团队资助1亿元!快来报名!

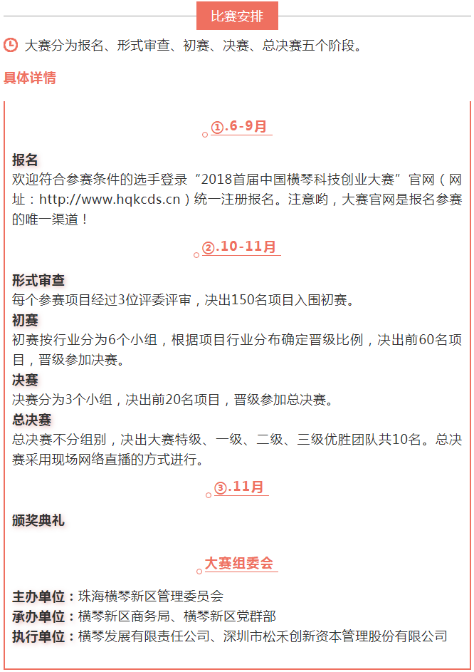
81.png

72.png

73.png

点击右侧链接进入官方报名通道:2018首届珠海横琴科技创业大赛报名通道

附:珠海市横琴新区管理委员会办公室文件

303.png



总部地址:郑州市高新区瑞达路96号创业中心2号楼B913室   豫ICP备14024321号-1
高新区挂牌公司服务协会官方公众号二维码

扫一扫关注 高新区挂牌公司服务协会 官方公众号,享受更精准的内容推荐!